论文格式随录
时序图的学习
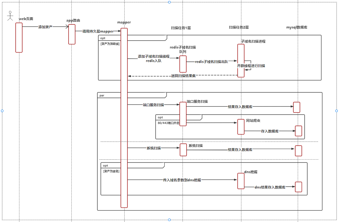
论文写作里常用的时序图
随便找了点博客学一学,暂时够用了,系统梳理以后看心情:
https://www.cnblogs.com/54chensongxia/p/13236965.html
https://zhuanlan.zhihu.com/p/40940869
https://segmentfault.com/a/1190000040779392
实例:
rabbitmq的学习
浅层了解,暂时没实战
rabbitmq,基于高级消息队列协议的一种消息中间件,实现了消息确认机制,也借此实现了更优秀的消息消费负载均衡效果…
写什么写,看别人写的不香吗?系统梳理以后看心情:
https://www.jianshu.com/p/76875d2381c0
https://segmentfault.com/a/1190000022193210
https://juejin.cn/post/6996470326271950878
SQLAlchemy学习
很好用的数据库对象映射库
数据库对象映射(ORM),很好用的一个东西,Django自带这玩意儿,Flask需要自行引入,这里引入的库为flask_sqlalchemy,尽管此工具库比Django封装的那个性能差那么一点点,但是问题不大,用起来香得很。
SQLAlchemy是用作数据库对象映射的一个类,能将多种持久性关系型数据库连接的URL来初始化成ALchemy子类,实现数据表字段对python类对象的一一映射,并提供了python可直接操作的增删改查方法来封装数据库SQL语句。
剩下的我忘了…看教程:
https://www.jianshu.com/p/65903a69d61d
https://www.jianshu.com/p/a828f0b39cef
https://www.jianshu.com/p/4309228be51e
https://www.jianshu.com/p/2006ca566ddd
以后随缘完帖。